Fmic Smci

Publication Ethics

Publication Ethics

FMIC-SMCI -2026

1. Core Principles

  • FMIC-SMCI-2026 adheres to COPE’s “Good Publication Practice” criteria and is dedicated to honesty, openness, and equity.

  • Authors, reviewers, and editors all have the same ethical obligations.

2. Author Responsibilities

  • Submissions have to be unique, unpublished, and not being considered concurrently elsewhere.

  • It is essential that procedures, data, and conclusions be represented accurately. It is unethical to fabricate, falsify, or manipulate in an inappropriate way.

  • Use of proper sources is required; plagiarism results in desk rejection.

  • Conflicts of interest, including connections or funding sources, must be declared by authors.

  • Research involving humans or animals must have ethical clearances, consents, or permits.

  • iThenticate plagiarism detection is required, and a similarity score of more than 10% will result in review or rejection.

3. Reviewer Responsibilities

  • FMIC-SMCI employs single blind review, in which writers are unaware of reviewers and reviewers are aware of the identity of the authors.
  • Reviews must emphasize novelty, rigor, clarity, and relevance and be impartial, fair, and
  • Reviewers must disclose any conflicts of interest and withdraw themselves as required; confidentiality is crucial; they cannot distribute content or use it for their own gain.

4. Editorial & Conference Committee Responsibilities

  • The committee guarantees transparent workflows by keeping track of reviews, decisions, and correspondence; judgments are made exclusively on the basis of scientific quality and scope fit, regardless of economic incentives.
  • In accordance with COPE flowcharts, vigilance is exercised against review manipulation (such as phony reviewer identities and peer-review rings).
  • The committee looks into suspected ethical violations (such as plagiarism or data problems) in accordance with COPE standards; possible responses include rejection, retraction, or notice to the authors’ institutions.

5. Misconduct and Appeals

  • Transparent, equitable, and private investigations will be launched in response to reports of suspected misconduct. Depending on the seriousness of the wrongdoing, measures may include institution reporting, proceedings removal, author bans, or manuscript rejection.
  • Within ten days of notification, authors may file a written appeal of a judgment; this appeal is examined by an impartial panel.

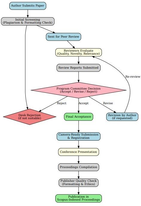
PEER REVIEW AND PUBLICATION WORKFLOW – FMIC-SMCI-2026

Step-by-Step Process

Step 1 : Full Paper Submission

  • The authors provide a free-format abstract of no more than 8
  • Examined by the Conference Technical Committee for applicability to the subjects of FMIC- SMCI-2026
  • The SDGs of the United Nations
  • Scopes of publication partners
  • Choice:
  • Accepted → Continue with the registration process
  • Rejected → Proceed with the exit process

Step 2 : Registration

  • In order to submit a full paper, authors of accepted abstracts must register and pay the conference fee.

Step 3 : Full Paper Submission & Track Allocation

  • Complete papers are submitted by authors in a single-column, free format.
  • After reviewing each paper, the Journal Publication Committee determines whether it is better suited for conference proceedings or direct journal submission (regular/special issues) based on factors like quality, innovation, and scope. 

The committee assigns the track based on technical and editorial merit; authors do not select it. Following acceptance of the abstract:

  • Authors need to pay the cost and finish the registration
  • For the conference, authors must have a camera-ready presentation (oral or poster, if relevant).
  • It is required to present at the conference for:
  • Complete inclusion in the journal’s recommended list or proceedings.
  • Final certificates (presentation + participation) are issued.

Note : Even if the paper is accepted, the paper will not be considered for publishing and no certificate will be given if the author does not present during the conference.

Step 4 : Peer Review Based on Assigned Track

flow chart

Track A : Journal Submission

  • The manuscript was invited to be submitted to the associated Scopus-indexed journal.
  • Goes through single- or double-blind peer review that is maintained by the journal.
  • The ultimate decision about publication is made by journal editor.
  • If approved: APC might be eligible (FMIC-SMCI-2026 savings are offered if the journal is open access).
  • The paper goes through the publication process of the journal (indexing, proofing).
  •  

Track B : Conference Proceedings

Subjected to a single-blind review by the internal peer review committee of FMIC-SMCI-2026:

  • A minimum of two reviewers each manuscript; evaluations based on creativity, technical rigor, clarity, and scope match; reviewer identity concealed, authors visible.
  • An iThenticate plagiarism check was performed (threshold: ≤10%).

Results:

  • Accepted
    •  Major/Minor Revisions
  • Rejected
    • Accepted and revised papers go through proofreading and are added to the proceedings that are indexed by Scopus.

Step 5 : Finalization & Publication

Tracks Peer Review By Learned Referees Final Decision By Journal/Scopus Conference Proceeding Editors APC (Article Processing Charges) Outlet
Journal Submission Journal Reviewer  (via Journal) Journal Editors May apply (discounted) Scopus-Indexed Journal (Regular / Special Issue)
Conference Proceedings FMIC-SMCI- 2026 Peer Review Committee Conference Committee Included in Registration Fee Scopus-Indexed Proceedings Series

Step 6: Proofreading & Online Release

  • The publishing team (either the journal or proceedings editor) does the final proofreading.
  • Galley proofs are sent to authors for approval.
  • Articles are indexed and published online.
  •  
Submission Guidelines

ETHICAL COMPLIANCE

FMIC-SMCI-2026 strictly follows COPE Core Practices:

✔ No plagiarism or duplicate contributions (confirmed with iThenticate).

✔ Open, editorially independent peer review.

✔ Explicit guidelines regarding misconduct, conflicts of interest, and authorship.

✔ All editors and reviewers are bound by ethical and confidentiality requirements.